tnotes
:
Ladungspumpe555
Categories
PageIndex
RecentChanges
RecentlyCommented
Login/Register
Search:
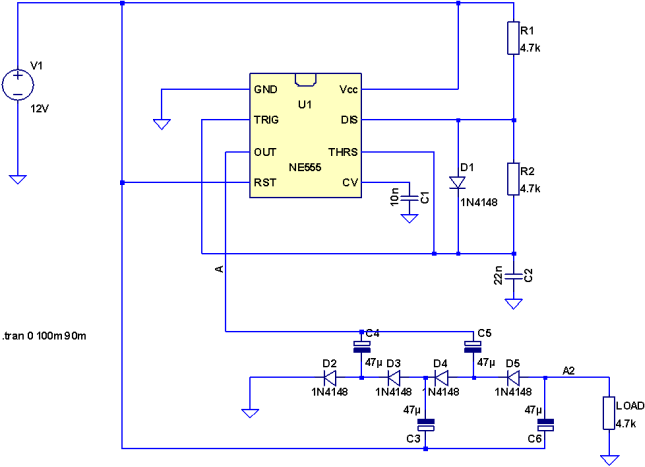
Ladungspumpe mit dem Timer555
Realisierung einer
Ladungspumpe
mit dem
Timer555
.
Eingangsspannung: 12 V
negative Ausgangsspannung: -24 V ohne Belastung und -21 V bei 4 mA
Simulation:
Siehe auch
•
•
Valid XHTML
::
Valid CSS:
::
Powered by WikkaWiki